第十六次全國耳鼻咽喉頭頸外科學術會議通知
發布時間:2019/10/11 14:07:28

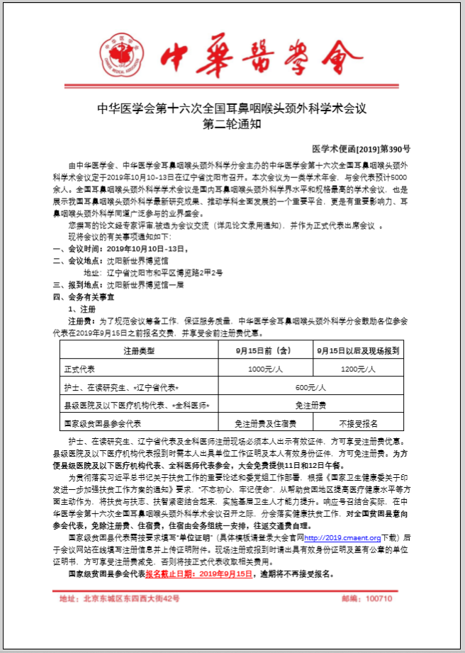
由中華醫學會、中華醫學會耳鼻咽喉頭頸外科學分會主辦的中華醫學會第十六次全國耳鼻咽喉頭頸外科學術會議定于2019年10月10-13日在遼寧省沈陽市召開。本次會議為一類學術年會,與會代表預計5000余人。全國耳鼻咽喉頭頸外科學學術會議是國內耳鼻咽喉頭頸外科學界水平和規格最高的學術會議,也是展示我國耳鼻咽喉頭頸外科學最新研究成果、推動學科全面發展的一個重要平臺,更是有重要影響力、耳鼻咽喉頭頸外科學同道廣泛參與的業界盛會。
會議時間:2019年10月10日~10月13日
會議地點:沈陽新世界博覽館(遼寧省沈陽市和平區博覽路2甲2號)
主辦單位:中華醫學會、中華醫學會耳鼻咽喉頭頸外科學分會
報到時間:2019年10月10日~10月13日
報到地點:沈陽新世界博覽館


聯系方式:
大會秘書處
個人注冊:李丹
電 話:010-89292552-847
手機:15100122653
郵 箱:ncent1915@126.com
團隊注冊:呂向陽
電 話:010-89292552-840
郵 箱:lyu_xiangyang@medmeeting.org
大會住宿預定:
中青博聯整合營銷顧問股份有限公司 薄洋
手 機:156 0104 9102
電 話:010-5815 8172
郵 箱:ent_2019@163.com
企業參會:張 浩
電 話:010-59600396-8015
傳 真:010-5900 0396-8008
手 機:156 5204 5878
郵 箱:cma_ent@163.com

下一篇:擴面了!這些醫械也要帶量采購






