2021年中國骨科植入醫療器械行業市場現狀和發展前景預測
醫藥網4月14日訊
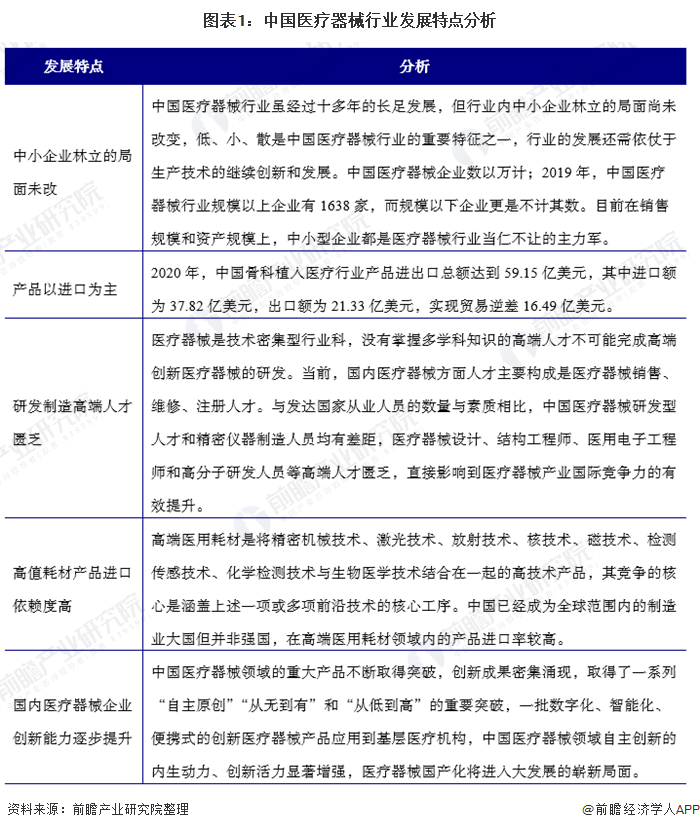
行業發展現狀
發展特點:行業技術要求高并且需要專業人才,時間成本高
在骨科植入醫療器械方面,中國骨科植入醫療行業進入門檻較高,主要體現在四大方面:技術要求高;專業人才;注冊證需時長、時間成本高;經銷網絡建設不易。
老齡化加速、健康意識提高是行業快速增長最主要的驅動力。國內骨科植入醫療器械理論市場空間大,目前整體國產化水平還比較低,尤其是在脊椎和關節領域,這兩個領域也是骨科植入物最具發展潛力的細分領域。

發展現狀:醫療器械大環境帶動骨科植入分支
受益于經濟水平的發展,健康需求不斷增加,中國醫療器械市場迎來了巨大的發展機遇。近年來,我國醫療器械市場保持著穩步增長。根據《中國醫療器械行業藍皮書(2020)》數據顯示,2019年我國醫療器械行業市場規模約為6341億元,同比增長19.55%。
隨著我國醫療器械行業的技術革新及產業鏈成熟,市場容量將會不斷擴大,加之疫情對我國醫療器械行業的巨大推動作用。前瞻預計,2020年我國醫療器械行業市場規模大約為7950億元。

中國醫療器械產業由小到大,迅速發展,現已成為一個產品門類比較齊全、創新能力不斷增強、市場需求十分旺盛的朝陽產業。近年來,國家積極出臺政策,完善醫療器械監管政策,加大醫療政策的監管力度,醫療器械行業在國家“調結構”“轉方式”的指引下,保持了相對穩定的發展速度。2019年我國醫療器械行業企業數為1638個,較2018年增加了27個。

按醫械研究院分法,醫療器械可以分為高值醫用耗材、低值醫用耗材、醫療設備、IVD(體外診斷)四大類。其中根據使用用途不同,又可以將高值醫用耗材市場分為骨科植入、血管介入、神經外科、眼科、口腔科、血液凈化、非血管介入、電生理與起搏器、其他共九小類。
根據中國藥品監督管理研究會在2020年12月發布的《中國醫療器械藍皮書(2020)》顯示,我國醫療器械行業中高值醫用耗材中骨科植入的市場規模達到了304億元,是細分產品市場中在血管介入的第二大細分市場。

市場規模:2020年約為355億元
骨科是各大醫院常見的科室之一,主要研究骨骼肌肉系統的解剖、生理與病理,運用藥物、手術及物理方法保持和發展這一系列的正常形態與功能。骨科疾病的常用治療手段包括常規的藥物治療、物理治療以及手術治療等。
骨科醫療器械是醫療器械行業中最大的子行業之一,而其中骨科植入物又是骨科器械中最重要的門類,通常是指通過手術植入人體以替代、支撐定位或者修復骨骼、關節和軟骨等組織的器件和材料,由于價值較高、對人體生命和健康有重要影響、生產使用必須嚴格控制,因此一般也將骨科植入物歸屬到高值醫用耗材類。
根據中國藥品監督管理研究會發布的《中國醫療器械行業藍皮書(2020)》數據顯示,2015-2019年我國骨科植入耗材市場規模呈現逐年增長態勢,得益于我國人口老齡化進程加速和醫療需求不斷上漲。
受集中采購、國產“進口替代”等因素影響,近幾年骨科植入市場規模增長逐漸放緩。2019年我骨科植入耗材市場規模約為304億元,同比增長16.03%。前瞻根據近年來中國骨科植入醫療器械市場的發展預測2020年中國骨科植入醫療器械市場規模約為355億元。

競爭格局:國產占據70%
根據中國藥品監督管理研究會在2020年12月發布的《醫療器械藍皮書:中國醫療器械行業發展報告(2020)》指出2019年中國骨科植入市場生產企業TOP020的前三均由海外企業占據;分別是強生(12.85%)、捷邁邦美(8.55%)和史賽克(6.52%)。

從地區分布來看,在2019年中國骨科植入市場生產企業TOP020中,有6家海外企業進入了TOP20的榜單,其他均為國產企業(70%)。特別注意的是,TOP3席位都被海外企業占領,CR3的市占率達到了27.92%。

行業前景預測:政策支持、老年化社會推動行業高速發展
發展醫療器械行業是我國提高整體醫療衛生水平的重要組成部分,且研究投入大、時間長,因此,近年來國家對醫療器械行業重視程度顯著提升,在政策層面給予較大扶持力度,鼓勵國內醫療器械加快創新做大做強。
《“健康中國2030”規劃綱要》,其中明確提出在未來15年內,我國將強化醫療器械安全監管、加強高端醫療器械創新能力建設、推進醫療器械國產化。同時將加快醫療器械轉型升級,提高具有自主知識產權的醫學診斷設備、醫用材料的國際競爭力。此外,老齡化背景帶動骨科植入醫療器械市場擴大。
因此,前瞻產業研究院預測,2021-2026年中國骨科植入醫療器械市場規模以16%的復合增長率增長,到2026年,我國骨科植入醫療器械行業市場規模有望突破800億元。
【來源:前瞻產業研究院】

相關閱讀
- 國產替代加速推進 骨科植入器械行業發展勢頭強勁2022-02-22
- 市場待挖掘、集采愈加常態化,中國骨科植入產品技術何去何從?2021-12-17
- 15家械企被納入黑名單2021-02-24
- 疫情過后醫療器械行業將爆發式增長2020-02-25
- 醫療器械對于創業者來說還是一片藍海,但是你不要把它當做智能硬件2014-11-29






