5大聯盟集采結果將落地(附名單)
大型聯盟集采結果密集落地,耗材降價越來越具有“全國性”。
01
江西、貴州執行多個聯盟集采結果
5月31日,江西醫保局發布《關于做好血液透析類等六類醫用耗材集中帶量采購中選結果執行工作的通知》《關于做好腎功和心肌酶生化類檢測試劑省際聯盟集中帶量采購中選結果執行工作的通知》。

根據通知,河南聯盟血液透析類、內蒙古聯盟止血材料類、浙江聯盟冠脈血管內超聲診斷導管和輸注泵、陜西聯盟硬腦(脊)膜補片和疝修補材料以及江西牽頭的腎功和心肌酶試劑的集采中選結果,均將于7月1日在江西落地執行。
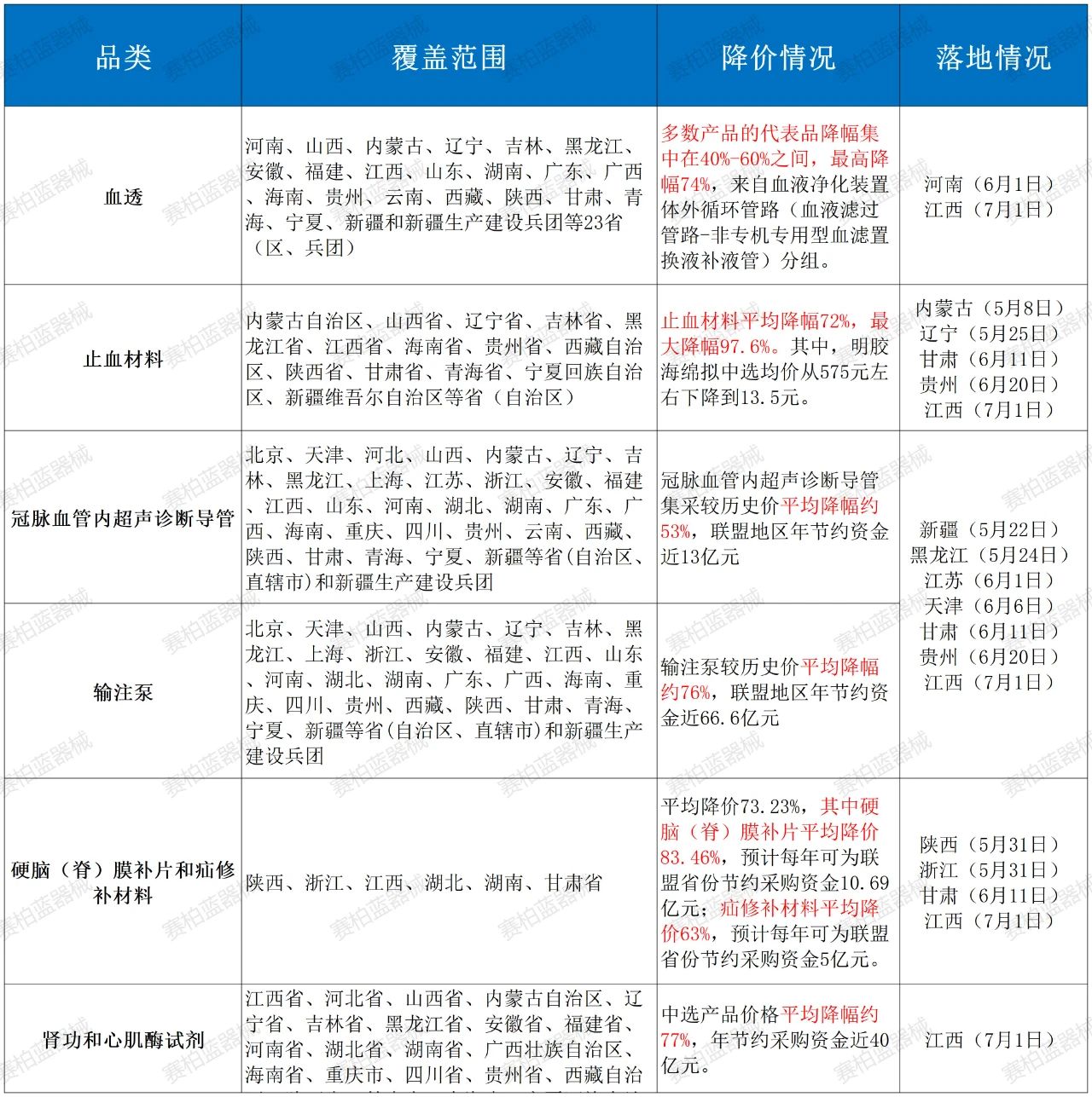
各品類部分中選結果如下



完整中選結果見文末
其中,止血材料類和血液透析類醫用耗材采購周期為1年;硬腦(脊)膜補片和疝修補材料類醫用耗材、腎功和心肌酶生化類檢測試劑采購周期為2年;冠脈血管內超聲診斷導管和輸注泵集中帶量采購周期為3年。
各品類部分協議采購量如下:



完整中選結果見文末同日,貴州公共資源交易網發布《省醫保局關于做好冠脈血管內超聲診斷導管和輸注泵兩類醫用耗材集中帶量采購中選結果執行工作的通知》《省醫保局關于做好止血材料類醫用耗材集中帶量采購中選結果執行工作的通知》。

上述提到的浙江聯盟冠脈血管內超聲診斷導管和輸注泵、內蒙古聯盟止血材料類集采的中選結果也將于2024年6月20日在貴州落地。
近日,各大聯盟集采進入密集執行期,上述耗材落地情況匯總如下:

賽柏藍器械不完全統計
02
耗材集采新趨勢:
全國聯采、緊盯履約
2024年,耗材集采呈現出全新格局。
5月20日,國家醫保局發布《國家醫療保障局辦公室關于加強區域協同做好2024年醫藥集中采購提質擴面的通知》,明確提出:
省級聯盟采購要進一步加強全國面上協同,條件具備的提升為全國性聯盟采購,牽頭省份應加強與國家醫保局溝通協調,并邀請所有省份參加,形成全國聯盟集中采購。
國家醫保局重點指導如下全國聯采工作:

各省份抓緊“補缺”,對止血材料、補片、體外診斷試劑等已有多個省份開展的品種,通過帶量價格聯動等方式納入集采范圍。到2024年底,各省份至少完成1批醫用耗材集采。
《國家醫療保障局關于進一步推廣三明醫改經驗 持續推動醫保工作創新發展的通知》中也提到:
支持和協調有意向有擔當的省份牽頭,各省參與,有針對性擴大藥品和醫用耗材集中采購品種范圍,形成國家組織的藥品和高值醫用耗材集中采購、省份牽頭的全國聯盟藥品和高值醫用耗材集中采購為主體,省級集采為補充的集中采購新格局。
伴隨國家定調,耗材集采的品類數量與覆蓋范圍都將迎來全面升級。同時,基于“一地集采、全國跟進”的模式,國內集采耗材價差有望被拉平,且能降低企業重復投標成本,提高企業經營效率。
此外,國家醫保局在通知中提到:2024年,要深入推進高值醫用耗材集中采購。按照“一品一策”的原則,適時開展新批次國家組織高值醫用耗材集采;開展人工關節全國統一接續采購。
第五批耗材國采的腳步聲或已臨近。
集采執行機制也在逐步完善。例如:圍繞積弊多年的藥械回款問題,國家醫保局表示,鼓勵各省份積極探索推進醫保基金與醫藥企業直接結算集采藥品耗材。且將建立集采執行問題線上反饋機制,收集醫療機構反映的中選產品供應和質量問題,以及中選企業反映的進院和回款問題,并指導相關省份及時處置。
為了保障集采成效,針對企業履約的監管愈發細化。
近日,人工關節國采接續采購在天津開標。本次接續采購將首輪集采履約情況納入考量,在中選排名和帶量比例上,向履約良好的企業傾斜,對履約不佳的企業予以約束。
6月1日起,福建省正式執行《福建省藥品和醫用耗材供應履約管理辦法》,將按月對掛網企業和配送企業的履約情況進行考核。
掛網企業、配送企業存在嚴重違約行為,或違約行為對臨床診療秩序構成嚴重影響的,視情節予以暫停、取消生產企業相關產品掛網、取消配送企業配送資格等處置。
隨著采購、執行等各項規則完善,耗材集采的影響力還將持續擴大,更多本土品牌有望獲得進院機遇,助力業績增長的同時,驅動國產替代進程提速。
【來源:賽柏藍器械 】

上一篇:四大耗材品種集采擴圍
下一篇:6月1日起,大批醫療器械實名制






