11月1日起,耗材回款大調整
臨近年底,耗材回款迎來新變革。
01
2025年底,基本實現集采產品直接結算
近期,云南醫保局發布《云南省醫療保障局關于印發<云南省醫保基金和醫藥企業直接結算實施方案>的通知》(以下簡稱《方案》),方案將于11月1日起實施。

《方案》明確,直接結算以集采產品和國談藥為重點,覆蓋全省范圍,各級醫保部門先抽選醫保定點公立醫療機構試行,待條件成熟后逐步擴大到所有醫保定點醫療機構。
到2025年底,基本實現國家組織集采產品、國談藥直接結算,到2026年底,全面實現集采產品和國談藥直接結算。
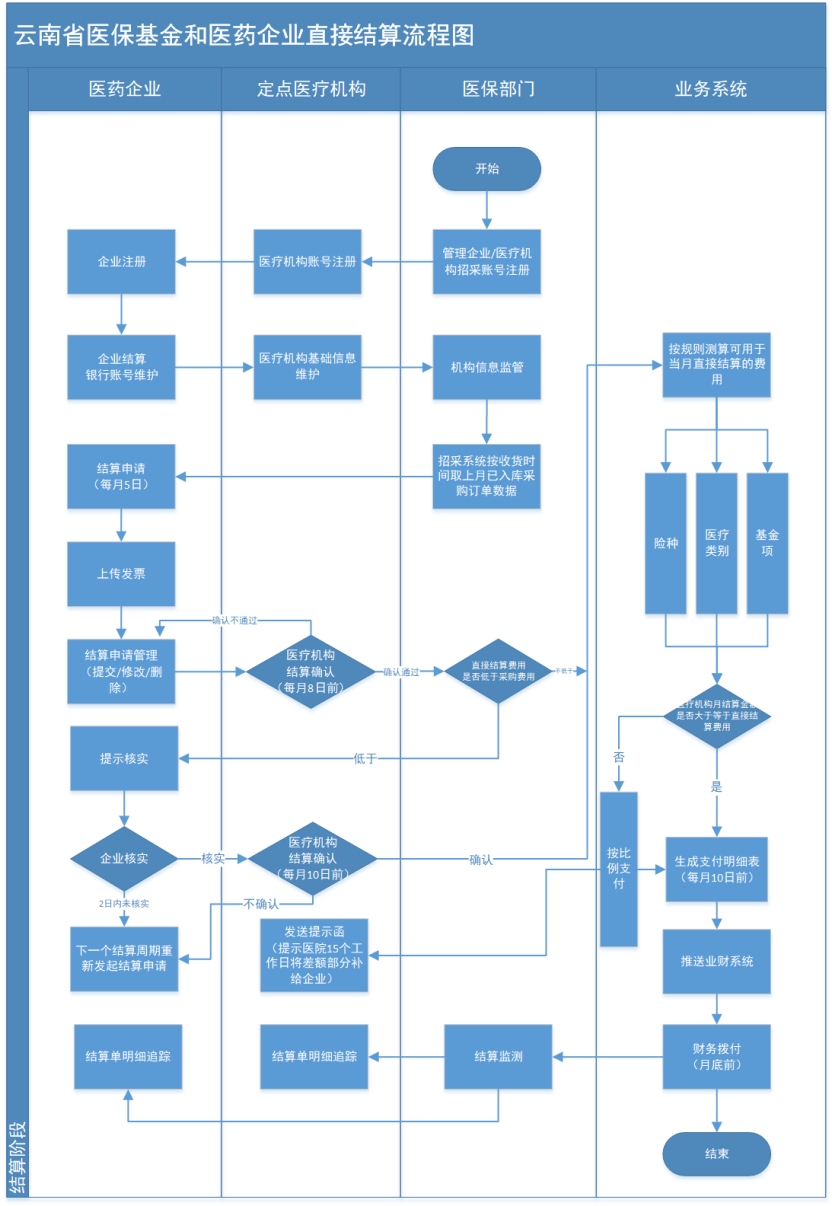
直接結算依托醫保信息平臺按月結算。
結算流程見下圖:

今年以來,藥品、耗材與企業直接結算改革加速落地。
在重慶,9月15日起《重慶市醫療保障局關于開展醫保與醫藥企業直接結算藥械貨款有關工作的通知》開始執行,其中提出,以國家組織集中帶量采購中選藥品和醫用耗材為重點開展醫保與醫藥企業直接結算,國家組織集中帶量采購中選藥品和醫用耗材不再執行集采預付政策。
江西方面,截至2025年7月,省各級醫保部門累計與醫藥企業直接結算貨款296.42億元。其中,2025年金額達99.73億元,實現集采藥品耗材和國談藥貨款醫保直接結算全覆蓋。
截至2025年5月,福建省累計直接結算企業藥品貨款1848.01億元,結算集采醫用耗材貨款149.35億元,涉及622家醫藥企業。直接結算改革后,企業資金壓力得到一定的緩解。據福建某龍頭醫藥供應企業測算,其年節省綜合成本約600萬元。
02
直接結算,擴圍至非集采產品
直接結算進度已經進入全面加速階段。國家醫保局此前明確,2025年全國基本實現集采藥品耗材、國談藥的直接結算,2026年全國全面實現集采藥品耗材、國談藥的直接結算。
整體而言,目前直接結算改革主要圍繞集采藥品耗材、國談藥開展。
而在集采、國談產品之外,一些地區也探索進一步擴大直接結算覆蓋范圍。
其中,海南直接結算按照“先易后難,分步實施”的原則推進。該省從集中采購藥品、醫用耗材和創新藥械著手,在全省定點醫療機構開展直接結算工作;同時開展試點,探索將非集中采購的藥品、醫用耗材納入直接結算范圍。
去年11月,海南將全省定點公立醫療機構在省醫藥采購平臺采購的藥品、醫用耗材納入直接結算范圍。
此舉走在全國前列。
除海南外,部分地市也在進行更大范圍的直接結算試點。
此前,福建構建全流程線上化的藥械貨款直接結算體系,結算周期壓縮至23個工作日內,直接結算已覆蓋全省所有定點公立醫療機構采購的全部藥品(不含中藥飲片)和集采醫用耗材,同時,部分地市試點將全量醫用耗材貨款納入結算范圍。
03
多措并舉,回款難題快速瓦解
2025年,即時結算、直接結算和同步結算三項改革同步推進,醫保三結算的協同改革也在一定程度上緩解了藥品、耗材回款壓力。
其中,即時結算通過構建“日撥付、月結算、年清算”體系,將醫保基金傳統結算模式下較長的等待周期,最短壓縮至1個工作日。
過去,醫保基金對醫療機構結算一直是“后付制”,醫保應付費用,自患者出院后一般需要60天才能到醫院賬戶上。即時結算改革有助于減輕醫院回款壓力,提高醫院的資金流轉效率。截至6月底,全國超90%的統籌地區實現即時結算,撥付時限壓縮至申報后20個工作日內。
根據10月發布的《國家醫療保障局辦公室關于全面推進醫保基金即時結算改革擴面提質的通知》,2025年底前全國所有統籌地區均需開展即時結算。2026年底前實現即時結算資金占本地醫保基金月結算資金的 80%以上,開通即時結算定點醫療機構占比達到 80%以上。
相比于即時結算,直接結算改革在地方層面已推進數年,此前各地進度不一,部分地區的集采產品回款仍留有堵點。隨著改革的深入,全國諸多地區的直接結算舉措落地,給集采耗材、藥品回款提供了更有力的保障。
預計在未來,集采之外的耗材回款問題,也有望得到進一步解決。
【來源:賽柏藍器械】

上一篇:介入集采來了!涉六大品種






