耗材集采31省啟動,可二次報價
臨近年底,全國聯采開始密集開展。
01
乳房旋切針全國聯采啟動
10月31日,浙江省就《乳房旋切針省際聯盟集中帶量采購文件(征求意見稿)》(全文見文末)公開征求意見,征求意見時間截止到11月6日。

采購品種為乳房旋切針(包括但不限于國家醫療保障局醫保醫用耗材分類代碼為 C01040102600002 開頭的產品)。
此次覆蓋省份頗廣,包括北京、天津、河北、山西、內蒙古、遼寧、吉林、黑龍江、上海、江蘇、浙江、安徽、福建、江西、山東、河南、湖北、湖南、廣東、廣西、海南、重慶、四川、貴州、云南、西藏、陜西、甘肅、青海、寧夏、新疆等省(自治區、直轄市)和新疆生產建設兵團。
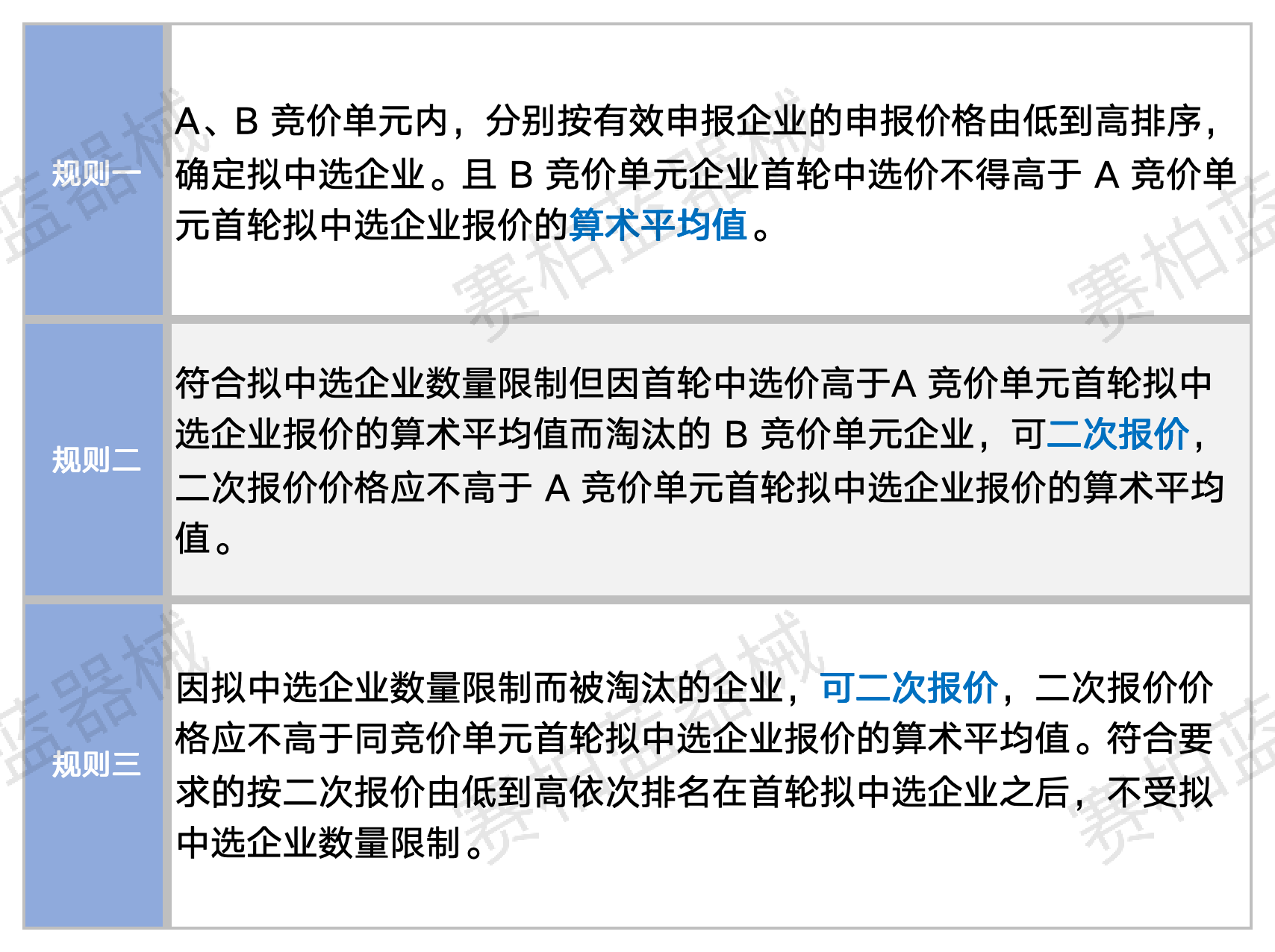
根據征求意見稿,本次聯采設置最高有效申報價(尚未公布)。分組上按照需求量從高到低分成A、B組,擬中選規則有三個,設置復活機制,可二次報價。具體如下:



各競價單元通過“擬中選規則二和三”中選的企業,其協議采購量梯度部分占醫療機構采購需求量比例為 40%。
剩余量分配:(1)由醫療機構在所有首輪報價擬中選的企業中自主選擇分配;(2)各競價單元通過“擬中選規則二和三”中選的企業均不參與剩余量的分配。
乳房旋切針類耗材主要用于乳房惡性腫瘤術前活檢穿刺、乳房良性腫瘤及其他部分乳房疾患的微創旋切手術。
早期乳腺癌往往不具備乳腺癌的典型癥狀和體征,影像學檢測亦沒有特異性表現,確診有賴于活檢。
依據國家藥監局醫療器械標管中心《2020-2021年醫療器械分類界定結果匯總》描述,乳房旋切穿刺針由針體、保護套、手柄、組織收集器、導筐和導針器組成,無菌產品。使用時,在超聲引導下,將該產品和旋切系統連接后插入到乳房,提取組織樣品。獲取的乳腺組織樣本用于輔助組織學檢查。產品可配合多種具有超聲引導功能的旋切系統主機一起使用。
02
集采“生客”,此前降幅僅16.34%
據西山科技招股書測算,以《2021 中國衛生健康統計年鑒》中公示的乳腺外科主要疾病人數為基礎,假設其中65%患者需要進行乳腺活檢或良性組織切除,則估計2020年全國乳腺外科旋切手術數量約51.87萬例。根據平均每臺手術耗用量及該公司產品售價推算,一次性乳腺外科手術動力裝置耗材的市場空間約4.56億元/年。
乳房旋切器械市場主要由跨國企業主導,包括碧迪、巴德、丹納赫等。近幾年國產企業相關產品集中爆發,主要企業包括西山科技、半邊天、上海修能等。
截至2024年11月1日,已獲得C碼的乳房旋切針企業如下:

據眾成數科統計,2019-2021年國內醫院端手術動力裝置乳腺外科產品(乳房旋切與活檢系統)采購數量共計240件。近兩年,國產品牌開始發力,2020年國產產品實現零突破,2021年采購數量增加至16件,國產產品市場占比提升至20.00%。

來源:眾成數科
浙江牽頭的乳房旋切針屬于七大全國聯采項目之一。該品類在集采中露面較少,只在2019年12月江蘇鎮江、常州、揚州、連云港四市開展過,平均降幅僅為16.34%,中標企業為泰維康、巴德等。
目前一次性使用乳房旋切活檢針價格在2500-3000元左右。雖然2019年江蘇四市集采降幅十分有限,但此次全國聯采規模達到31省之多,且要求申報價格應不高于全國最低價和采購文件中的最高有效申報價,乳房旋切器械降價幅度值得期待。






















【來源:賽柏藍器械】

相關閱讀
- 覆蓋31省 | 超大規模集采結果出爐(附名單)2024-12-19
- 31省耗材聯盟集采,開始申報2024-11-15
- 耗材全國聯采,多省跟進2024-08-21






