國家發文:全國范圍內,重點配置這些醫療器械
康復外科(ERAS)是當今外科發展的方向之一,是一項多學科、多科室、多模式聯動的綜合項目,以減少手術患者的生理及心理的創傷應激,達到快速恢復。
圍繞手術期開展的康復需求不斷提升,加速康復外科市場潛力可觀。
2019年11月,國家衛健委發布《關于開展加速康復外科試點工作的通知》提出,于2019 - 2020 年在全國范圍內開展加速康復外科試點工作。
三年多后,這一試點工作向全國范圍鋪開。
01全國醫院,建這類科室、配置器械
4月21日,國家衛健委辦公廳發布《關于進一步推進加速康復外科有關工作的通知》(以下簡稱《通知》),要求進一步推進加速康復外科有關工作。

國家衛健委在文件解讀中提到,加速康復外科是以優化醫療服務流程和圍手術期醫療措施為主要方法,以減少術后并發癥和應激反應、縮短手術患者住院時間、降低手術風險、促進術后恢復為目的的診療理念,以及在該理念指導下的系統化診療模式。
加速康復外科診療理念和模式是提高醫療服務效率,提升醫療資源利用率的有效手段,是推進醫院精細化管理和醫療服務高質量發展的重要內容。
《通知》要求,加強相關科室能力建設。有關醫療機構要加強手術科室建設,強化相關科室設備設施配備和人才隊伍建設,加強相關診療指南、技術操作規范宣貫培訓,進一步提高臨床診斷、治療能力。
同時加強精神(心理)科、麻醉科、手術室、藥學部、康復醫學科、醫學影像科、檢驗科、病理科、輸血科、臨床營養科等建設,圍繞外科手術患者診療需要,全面提升醫療服務能力。
提高加速康復外科認識水平。各地衛生健康行政部門和有關醫院要加大培訓宣貫工作力度,提高醫療機構、醫務人員對加速康復外科診療理念和診療模式的認識,促進醫學模式和理念轉變,將加速康復外科理念融入外科手術診療管理全過程。
鼓勵二級以上綜合醫院、相關專科醫院成立由分管院領導擔任負責人、醫務部門負責日常工作、各相關臨床科室和職能部門共同參與的醫院加速康復外科管理委員會,加強對加速康復外科相關工作的組織領導。
醫院加速康復外科管理委員會負責制定相關工作計劃并推動實施,審定加速康復外科病種和手術目錄、醫院加速康復外科相關制度、技術規范和實施方案等,制訂完善監測評估指標體系并組織實施,協調解決工作中存在的困難、問題。
其他級別、類別的醫療機構可以參照制訂符合本機構實際的制度方案,將加速康復外科理念和模式融入日常診療工作。
鼓勵各有關外科科室成立科室加速康復外科管理小組,在本醫院加速康復外科管理委員會指導下,落實醫院有關要求,組織做好本科室加速康復外科實施管理工作。可選擇本院診療水平較高、條件比較成熟的科室和病種先行實施加速康復外科診療模式。針對影響手術實施效果、患者康復進程和醫療服務效率的重點環節、重點問題,如術前準備、手術方案、并發癥處理、輸血管理、早期康復介入等,制定針對性解決方案。
02構建“診、治、管、康”全流程服務體系
在診療模式上,堅持以病人為中心,強化首診醫師負責、多學科協作醫療服務模式。推動開設相關病種多學科診療門診,建立多學科聯合診療和查房制度。探索建立專病臨床診療中心。
根據診療需要,由外科牽頭,麻醉科、手術室、藥學部、康復醫學科、醫學影像科、檢驗科、病理科、輸血科、臨床營養科等共同研究明確術前準備方案、手術時機、手術方案,強化用藥指導,康復早期介入,保障輸血安全,提供營養支持。
此外,在醫療服務流程上,有關醫療機構要圍繞患者診療需求合理配置醫療資源,以提高醫療服務效率、改善患者就醫體驗為目標實現醫療服務流程再造。推廣實施預約診療、遠程醫療、臨床路徑管理、檢查檢驗結果互認、醫務社工和志愿者服務、日間醫療服務、優質護理服務等。
探索形成患者接診、治療、轉診、管理的科學流程,構建“診、治、管、康”全流程的高效醫療服務體系。
03做好術前、術中、術后管理
一臺手術就是一個系統工程。《通知》對加強關鍵環節管理,提高診療效果和醫療服務效率。對術前評估、術前準備、手術質量、術后管理、心理支持等提出要求。
完善術前評估。實施相關手術前,要組織相關科室對患者病情和一般情況進行全面評估,依據有關診療指南、技術操作規范明確診斷、確定手術適應證,排除禁忌癥。必要時可組織心內科、呼吸科、臨床營養科、麻醉科、精神(心理)科等進行多學科會診和集中討論。要根據患者自身基礎狀態、心理健康狀況、合并癥情況等,合理確定手術方案、術后康復方案等,選擇適宜的手術時機。
做好術前準備。在患者病情允許的前提下,指導患者完善術前準備,調整到適宜手術的生理、心理狀態,糾正影響手術正常進行或術后恢復的危險因素,增強患者免疫力和耐受手術能力,減少并發癥發生。
提高手術質量。選擇適宜的手術方式、手術路徑、麻醉方式等,按照有關技術操作規范和精準、微創、高效的原則實施手術。密切監測患者生命體征和手術反應,綜合施策預防并科學處置手術并發癥。盡可能減少手術創傷應激。科學評估輸血需求,在保障醫療質量安全的前提下,減少血液成分及血制品輸注,控制輸血并發癥。嚴格落實醫療機構內感染防控基礎措施,嚴格執行有關操作規范和技術標準,降低感染風險。
加強術后管理。規范術后鎮痛,合理應用抗感染藥物。提高護理質量,規范排痰操作、管路護理等。加強患者健康教育,防止跌倒、墜床、誤吸、血栓形成、醫療機構內感染等發生。強化康復早期介入,將康復貫穿于疾病診療全過程,促進患者快速康復和功能恢復。
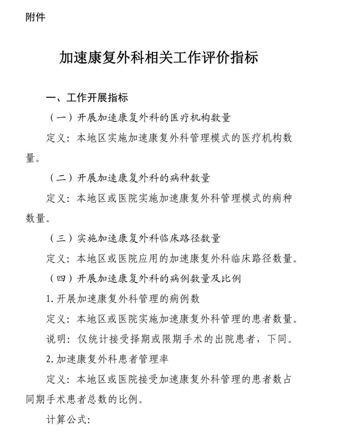
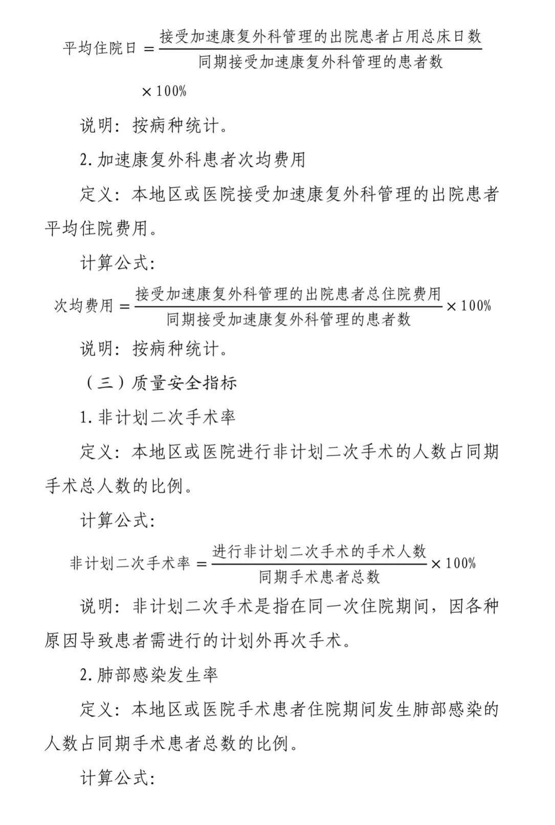
04加速康復外科相關工作評價指標






ERAS已經正式向全國推開,其在外科方面的綜合屬性,也將對醫院科室建設及外科設備擴容帶來深遠影響。
【來源:賽柏藍器械】

上一篇:明日起,這類耗材多地降價






