衛計委:第三批國家臨床醫學研究中心名單
發布時間:2016/8/12 11:17:39

為加強醫學科技創新體系建設,優化臨床醫學研究組織模式,加快推進重大疾病防控技術突破和促進醫學成果轉化推廣應用,科技部、國家衛生計生委、中央軍委后勤保障部和食品藥品監管總局組織完成了第三批國家臨床醫學研究中心的評審工作。
8月8日,國家衛計委官網公布了第三批國家臨床醫學研究中心名單,并要求各國家臨床醫學研究中心主管部門和各依托單位按照《國家臨床醫學研究中心管理辦法(試行)》的有關要求,認真做好組織運行和管理保障工作。
據了解,國家臨床醫學研究中心由科技部、國家衛計委等發起,于2013年啟動建設,中心建立旨在進一步加強醫學科技創新體系建設,提升臨床研究能力,打造一批臨床醫學和轉化研究的高地,加快推進疾病防治技術發展,開發適合中國國情的防治手段和藥械,制定、普及并推廣新的診療技術;研究提出相應領域研究的戰略方向、發展重點和研究建議,搭建專業化的臨床研究公共服務平臺和網絡,組織開展大規模、多中心、高質量的臨床研究,并培育臨床研究領軍人才、學科帶頭人和技術骨干。
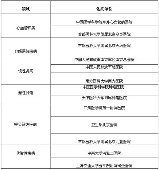
以下為第三批國家臨床醫學研究中心名單

附第一批國家臨床醫學研究中心名單

附第二批國家臨床醫學研究中心名單

【來源:國家衛計委網站】

相關閱讀
- 衛計委:盡快規范高值耗材編碼2016-10-31
- 衛計委明確:三級醫院必備醫療設備和診療科目2016-10-24
- 2016第25屆中國國際醫用儀器設備展覽會暨技術交流會CHINA-HOSPEQ2016-08-18
- 為期一年的全國醫療器械大檢查8月正式啟動!2016-08-12
- 衛計委:甲類大型醫用設備統一采購2014-01-21






