縣域爆發!醫療設備采購大單來了(附名單)
縣域設備采購潮涌來。
01
縣域醫共體加速采購
設備更新、信息化大單密集發布
縣域市場的設備更新持續火熱。
據賽柏藍器械梳理,近日,四川、黑龍江、河南、寧夏等多地推進縣域醫共體設備更新工作。
其中,四川省縣域醫共體設備更新建設項目此輪采購CT、DR共73臺,預算金額約1.5億元。寧夏回族自治區緊密型縣域醫共體設備更新換代項目此輪采購CT、核磁共26臺,預算金額約1.2億元。黑龍江省衛生健康委員會縣域醫共體設備更新項目此輪采購核磁6臺,預算金額4800萬元。

此外,河南省縣域醫共體設備更新項目預計將在今年4月采購,預算金額3.3億元,采購品類包括X線電子計算機斷層掃描儀(64排CT及64排以下CT)、數字X線攝影系統、彩超、全自動生化分析儀、救護車五類。
3月25日,河南衛健委發布《關于河南省縣域醫共體設備更新集中采購技術參數的公示》,涉及超聲、CT、救護車、生化、DR等5類產品。
除設備采購外,目前縣域信息化建設也在持續開展。中國政府采購網顯示,近一個月內諸多縣域醫共體信息化建設項目推進。

今年3月,國家衛健委辦公廳發布《關于印發緊密型縣域醫共體信息化功能指引的通知》,提出要規范集約推進緊密型縣域醫共體信息化建設。推進人工智能、大數據、互聯網、5G等新一代信息技術應用,全面提升緊密型縣域醫共體數字服務和治理能力。
信息化建設是縣域醫共體協同發展的重要基礎之一。
根據《關于全面推進緊密型縣域醫療衛生共同體建設的指導意見》,到2025年底,力爭全國90%以上的縣(縣級市,有條件的市轄區可參照,下同)基本建成布局合理、人財物統一管理、權責清晰、運行高效、分工協作、服務連續、信息共享的縣域醫共體。到2027年底,緊密型縣域醫共體基本實現全覆蓋。
預計接下來,縣域市場將繼續沸騰。
02
頭部企業紛紛加碼縣域市場
在這一輪醫療設備市場加速放量的大潮中,縣域市場已成為重要看點。
此前,國家層面啟動“千縣工程”,大批縣醫院升為三級醫院,縣域市場中高端醫療設備配置需求增多。醫療設備更新政策進一步推動縣域市場中積壓的設備更新需求釋放。尤其是以縣域醫共體為代表的縣域采購集團,2025加速推進設備的批量采購。
基層市場的設備配置需求同樣可觀。
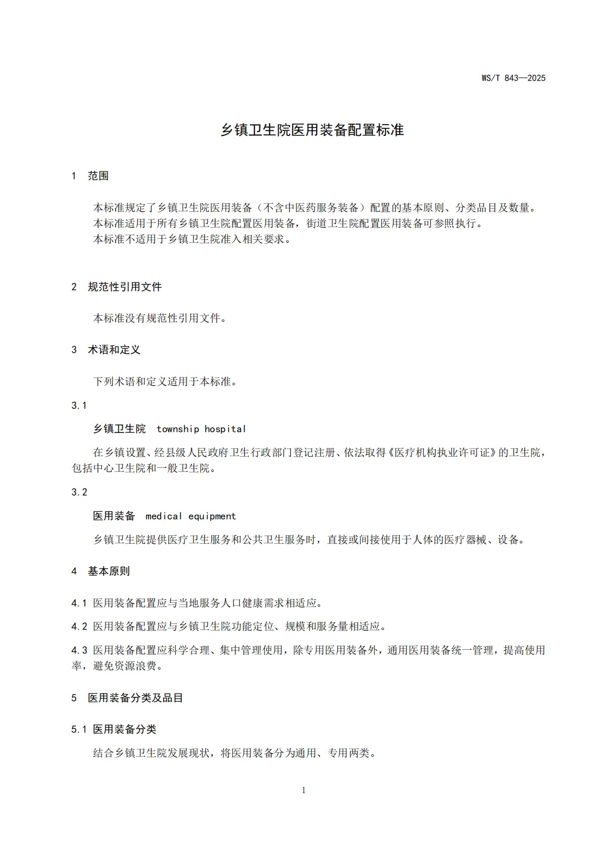
4月1日,國家衛健委發布《鄉鎮衛生院醫用裝備配置標準》,明確自2025年10月1日起施行新版標準。其中包括無創血壓測量設備、監護設備、心電圖機、超聲診斷儀等22種通用醫用裝備,以及涵蓋急診(搶救)室、內(兒)科、外科、口腔科、康復醫療科、全科醫療科、檢驗科等16個科室的115種專用裝備,為基層醫療設備配置提供了清晰的標準。
近年來,醫療設備企業紛紛加碼縣域市場布局,一些企業投身打造縣域醫共體范本案例。
在四川瀘縣,邁瑞攜手瀘縣人民醫院、瀘縣第二人民醫院、瀘縣中醫院三家醫共體牽頭單位,推進緊密型縣域醫共體建設。基于邁瑞智檢-區檢、瑞影云++平臺、瑞智聯跨院區智慧解決方案,三家醫共體中心單位搭建起了覆蓋檢驗、影像、心電監護的區域中心,形成信息實時互聯互通的分級診療格局。
浙江湖州依托開立醫療的遠程超聲數智化解決方案,打造湖州市遠程超聲診斷中心。除常規超聲應用外,開立超聲設備還支持遠程超聲會診系統。通過開立醫療超聲自帶的物聯網信息模塊,實現設備互聯互通,使得遠程影像診斷、教學及培訓能夠直接在設備上進行,節省縣域醫共體建設成本。
跨國企業也在挖掘基層市場的發展空間,GE醫療此前表示,將從臨床??颇芰Α⑸舷录墔f同、AI智能化、運營管理和金融賦能五方面發力,支持縣域醫療機構的整體發展和能力提升。要真正服務好中國的基層醫療,必須依托中國制造和中國研發,更深刻地理解并滿足中國基層醫生的實際需求。
附:









【來源:賽柏藍器械】

上一篇:23類醫療設備集采來了(附名單)
下一篇:16大耗材品種集采降價






