國家局再出手,8家醫療器械企業被飛檢
發布時間:2018/7/18 9:37:01
                    7月16日,國家藥品監督管理局官網發布了最新的醫療器械生產企業飛檢通報。通報顯示浙江、天津、河北、山西、山東、上海共8家醫療器械公司受到了總局的飛行檢查。其中1家公司確認處于停產狀態,7家公司發現一般缺陷,被要求限期整改。
從飛檢的產品看,主要集中在醫用耗材,包括骨修復材料、醫用可吸收合成縫合線、醫用外科口罩、一次性使用無菌自毀注射器帶針、一次性使用精密過濾輸液器帶針等。
今年開始,醫療器械GMP有因檢查、飛檢頻繁,總局基本每月都會來一次集中檢查,高壓監管之勢明顯,企業合規生產不容猶豫。
高壓監管之下,從最近兩個月公布的飛檢情況看,存在嚴重缺陷的企業越來越少,企業也越來越重視生產工序,以及嚴格執行醫療器械GMP,是個好勢頭。
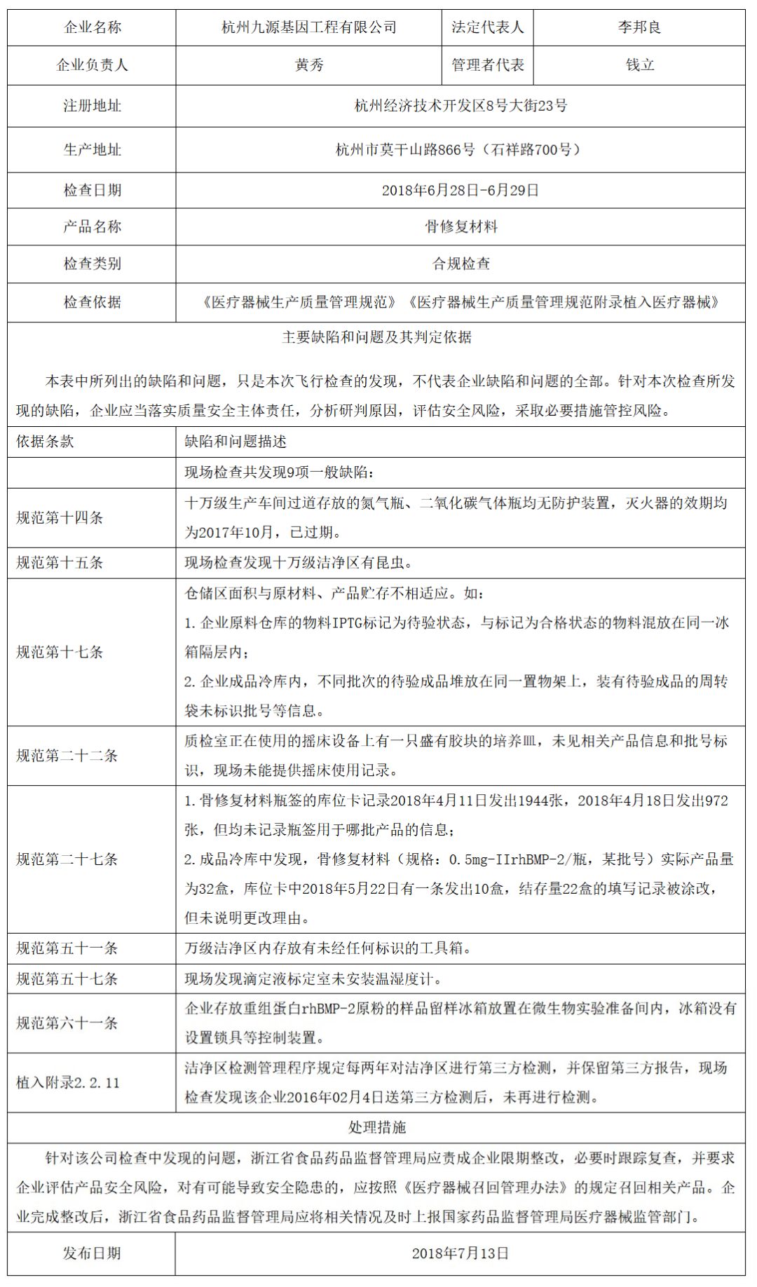
對杭州九源基因工程有限公司飛行檢查通報

對天津市東南恒生醫用材料有限公司飛行檢查通報

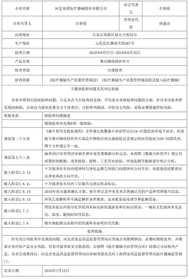
對河北瑞諾醫療器械股份有限公司飛行檢查通報

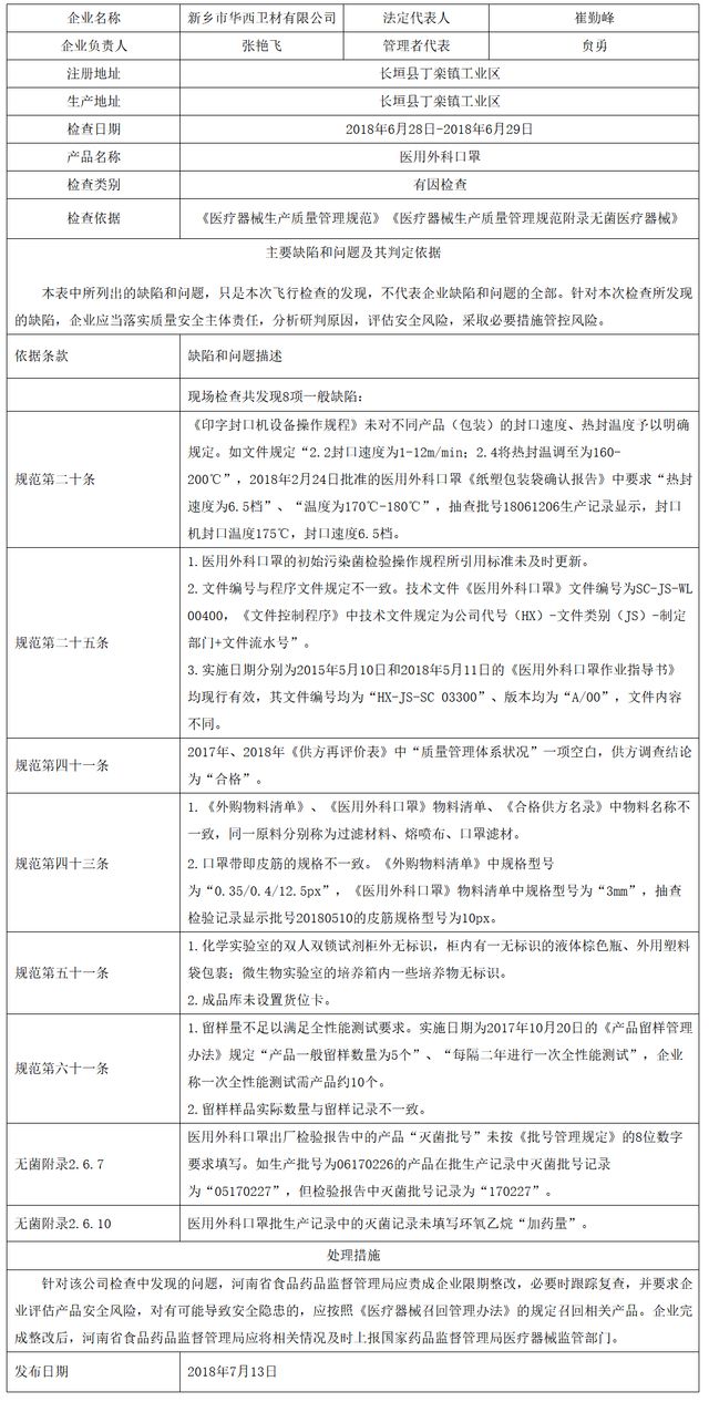
對新鄉市華西衛材有限公司飛行檢查通報

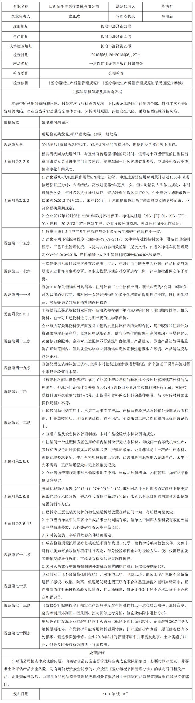
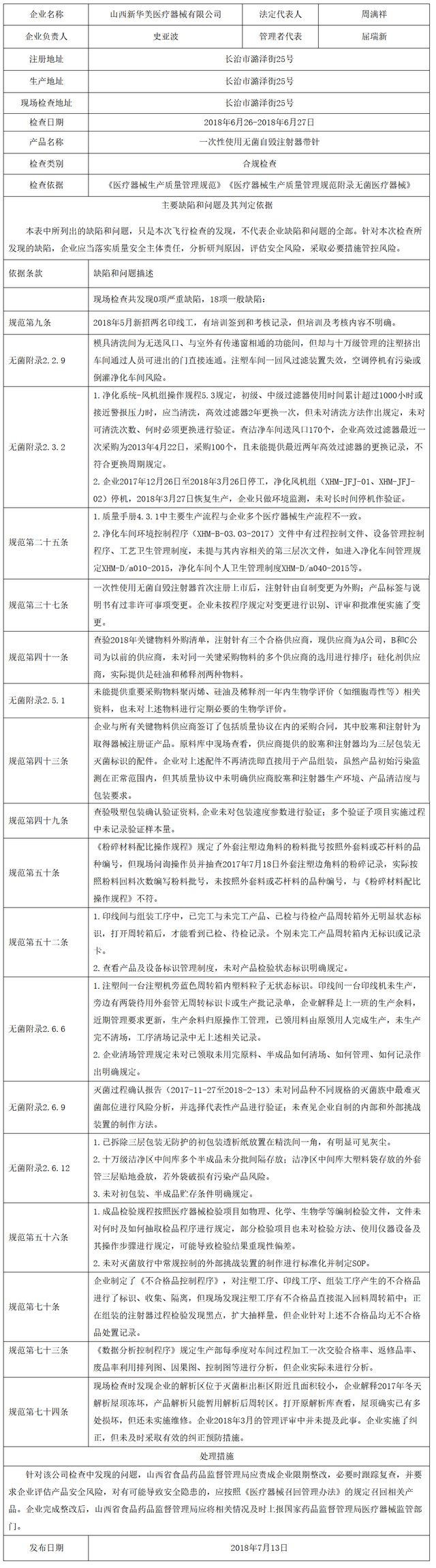
對山西新華美醫療器械有限公司公司飛行檢查通報

對山西新華美醫療器械有限公司飛行檢查通報

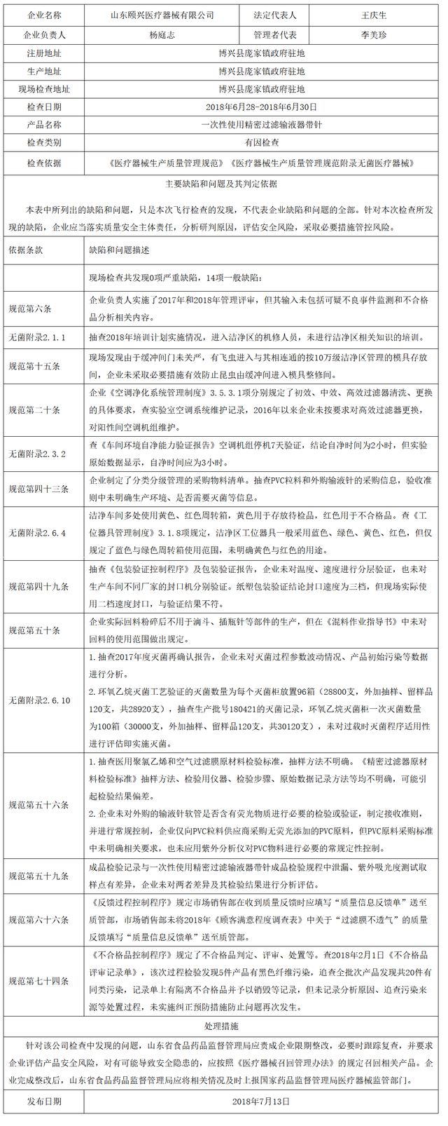
對山東頤興醫療器械有限公司飛行檢查通報

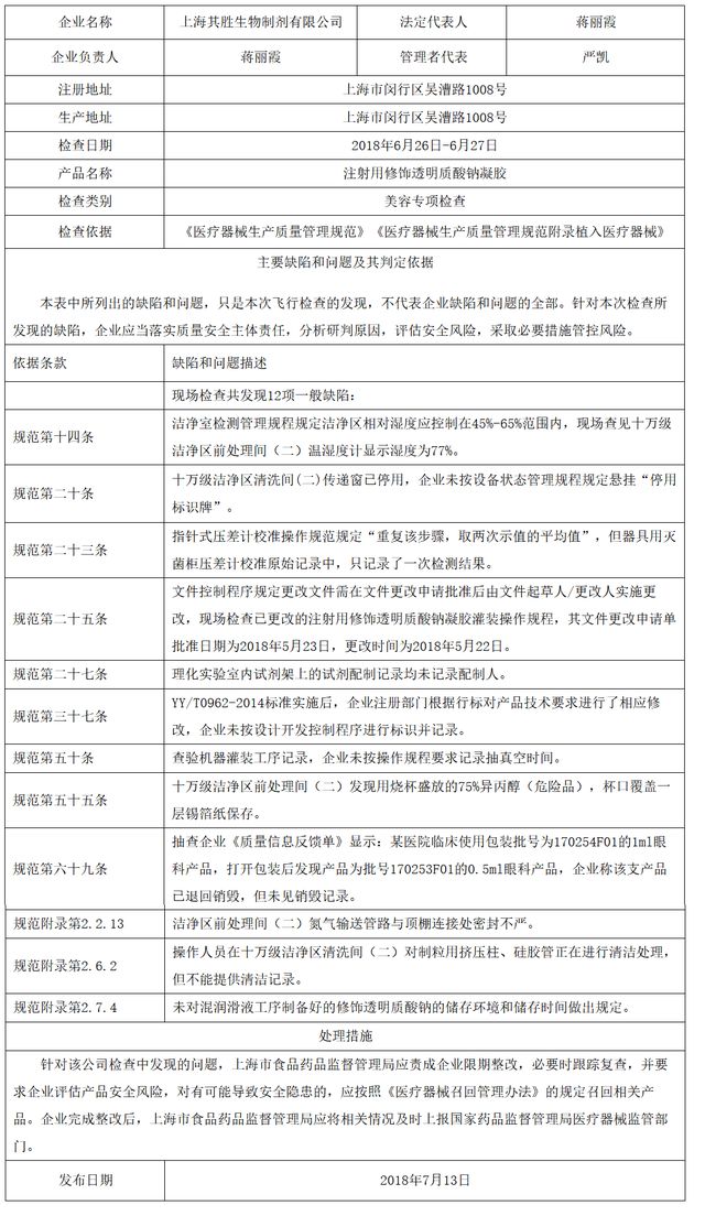
對上海其勝生物制劑有限公司飛行檢查通報

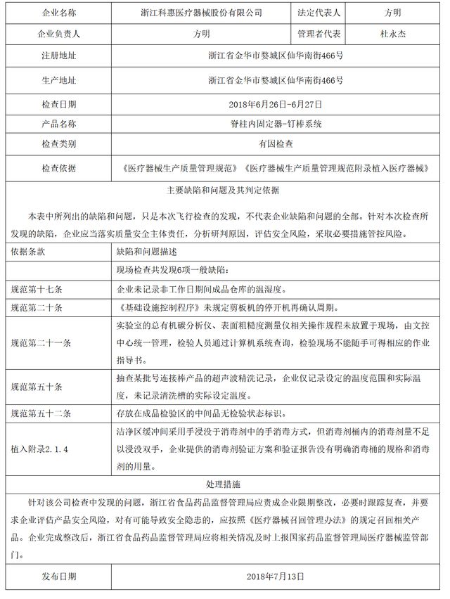
對浙江科惠醫療器械股份有限公司飛行檢查通報

【來源:國家藥品監督管理局官網】

上一篇:浙產醫療器械開拓新藍海
相關閱讀
- 41家醫械公司被飛檢,6家移交稽查,7家停產2018-07-13
 






