3月25日起,11類耗材集采將執行
最新耗材集采執行時間表來了。
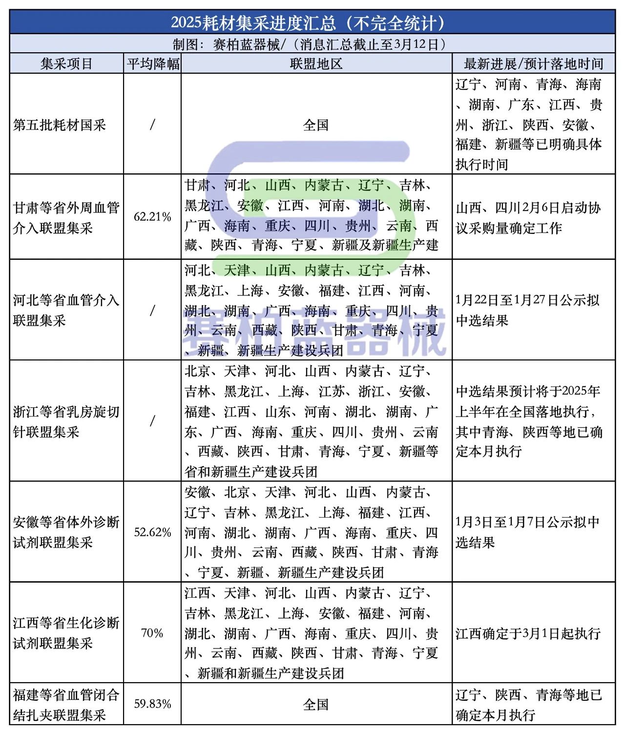
01
多省明確集采執行計劃
遼寧、海南、河南…
3月10日,遼寧省藥品及醫用耗材集中采購網發布《關于做好國家組織和省際聯盟集中帶量采購醫用耗材中選結果執行工作的通知》。

時間安排方面,國采人工耳蝸;省際聯盟和省級帶量價格聯動輸液器、血液透析濃縮物、預沖式沖洗管、醫用膠;省際聯盟集中帶量采購血管結扎夾、一次性使用醫用喉罩、血液透析器、血液凈化裝置體外循環管路、一次性使用動靜脈瘺穿刺針、透析用留置針等醫用耗材中選結果自2025年3月25日遼寧省統一執行;
國采外周血管支架醫用耗材中選結果自2025年5月10日遼寧省統一執行。

除遼寧外,河南、青海、海南等地近幾日最新發布了接下來的耗材集采執行安排。
其中,海南國采人工耳蝸將于3月20日起執行,外周血管支架將于5月10日起執行;青海將于3月20日起執行人工耳蝸、血管組織閉合用結扎夾、超聲刀頭、乳房旋切針4大集采結果;河南將于3月20日起執行國采人工耳蝸結果,外周血管支架結果于5月20日起執行。
2025年,新一輪規模浩大的耗材大降價如期而至,巨變將在外周介入、人工耳蝸、血管結扎夾等諸多市場發生,體外診斷試劑市場中的降價潮也將繼續漫延。對比此前幾年,最新加入集采行列的一些領域尚在發展初期,產品降幅相對和緩,但對企業而言仍有壓力。按照過往經驗,集采后,企業內部的調整、企業之間的此消彼長,帶來的挑戰不小。

此外,2025年新的集采項目也將有序開展。
截至目前,河北明確要牽頭胸主動脈支架、腹主動脈支架集采;四川已對脊液分流系統醫用耗材帶量聯動采購文件公開征求意見;廣西明確將牽頭開展中醫針具類耗材省際聯盟集采;湖南明確將牽頭開展高頻電動刀頭醫用耗材全國聯采;福建提出具備條件地市至少承擔1項普耗全省聯盟集采任務。
集采的“最后一公里”正在打通,耗材市場也將呈現全新圖景。

02
耗材市場經歷“生死局”
觸底后,這些企業重回增長
數年集采,對于藥耗市場產生了顛覆性的影響,集采推進之快、范圍之廣也超出了不少業內人士最初的預期。每一個大品種確認集采后,相關市場及從業者都仿佛坐上了過山車,不少企業也在市場巨變中陷入了增長困境。摸索、調整、前進、撤退,不易的抉擇在不同領域反復上演。
掙扎過后是新生。
從醫療領域上市企業最新業績情況來看,部分企業在2024年已經初步擺脫了業績大幅下滑的窘境,重回增長軌道。
受集采影響較大的骨科市場中,國內頭部企業威高骨科在經歷了2022、2023連續兩年營收、凈利潤雙降后,終于在2024年激活了止跌閘門。去年營收14.52億元,同比增長12.14%,凈利潤2.22億元,同比增長97.49%。
集采對于骨科市場無疑是一場大洗牌,企業內部也經歷了大換血。在業績快報中,對于業績增長的原因,威高骨科提及了積極執行骨科集采、重新規劃產品線、成本控制、多元化市場渠道、銷售模式轉型、新業務線、海外產品注冊、精細化績效管理、營銷架構和庫存管理、供應鏈效率等諸多要素。
同樣主營骨科器械的大博醫療,也于低位平臺期觸底反彈,預計2024年凈利潤達3.5億元到3.9億元,同比增長493.50%-561.33%。除原有骨科業務外,大博也在持續拓展非骨科耗材品類業務,去年微創外科、牙科、神經外科等產品線實現了較好增長。
不過整體看,上述企業距離2021年營收、凈利潤最高點還有較大差距。此外還有部分骨科企業仍在低迷期掙扎,尋找破局之路。
心血管領域的部分企業也在經歷復蘇,創新是心血管領域尋求突破的一條重要路徑,該領域仍有諸多臨床需求尚未被滿足,存在較多創新機遇。
2024年,樂普心血管植介入營收預計實現雙位數增長, 旗下VessCrack"冠脈血管內沖擊波導管、RF-Lance@射頻穿刺發生器、MemoSorb®生物可降解房間隔缺損封堵器、ScienCrown®經導管植入式主動脈瓣膜系統等產品獲批。
微創預計實現近10%的收入增長(其中海外收入增長80%),凈虧損同比收窄超58%,新增6款產品進入創新器械綠色通道。
后集采時代,還留在牌桌上的企業最終都要適應新的行業規則,增強核心競爭力、尋找新的方向。
【來源:賽柏藍器械】

上一篇:兩會發聲!醫療器械迎重大利好
下一篇:醫療設備,大規模集采來了






